学校首页
信访举报
学校信箱
首 页
学校概况
学校简介
现任领导
组织机构
党政管理机构
教学教辅机构
附属机构
师资队伍
总体介绍
教学名师
学校章程
学校规章
申诉机构
党建工作
工作动态
党建制度
教育教学
教学管理
考试管理
教师研修
教学改革
实践教学
产教融合
社会服务
科研服务
社会培训
科研成果
招生就业
招生就业
创新创业
学校首页
信访举报
学校信箱
首 页
学校概况
学校简介
现任领导
组织机构
党政管理机构
教学教辅机构
附属机构
师资队伍
总体介绍
教学名师
学校章程
学校规章
申诉机构
党建工作
工作动态
党建制度
教育教学
教学管理
考试管理
教师研修
教学改革
实践教学
产教融合
社会服务
科研服务
社会培训
科研成果
招生就业
招生就业
创新创业
教育教学
二级菜单
教学管理
考试管理
教师研修
教学改革
实践教学
产教融合
首页
/
教育教学
/
考试管理
/ 正文
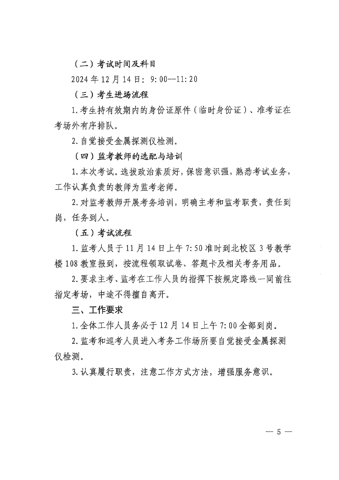
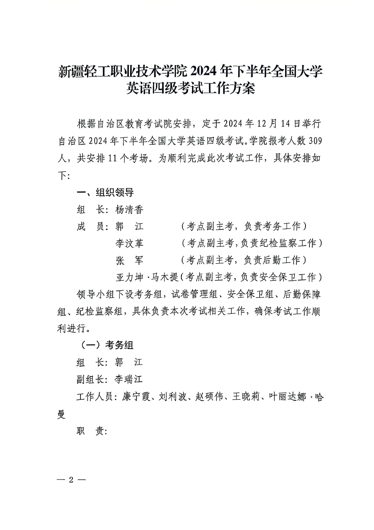
关于印发《新疆轻工职业技术学院2024年下半年全国大学英语四级考试工作方案》的通知
作者:
来源:
时间:2024-12-05
点击:
74
操作>>